Instance Verification Kit (IVK)
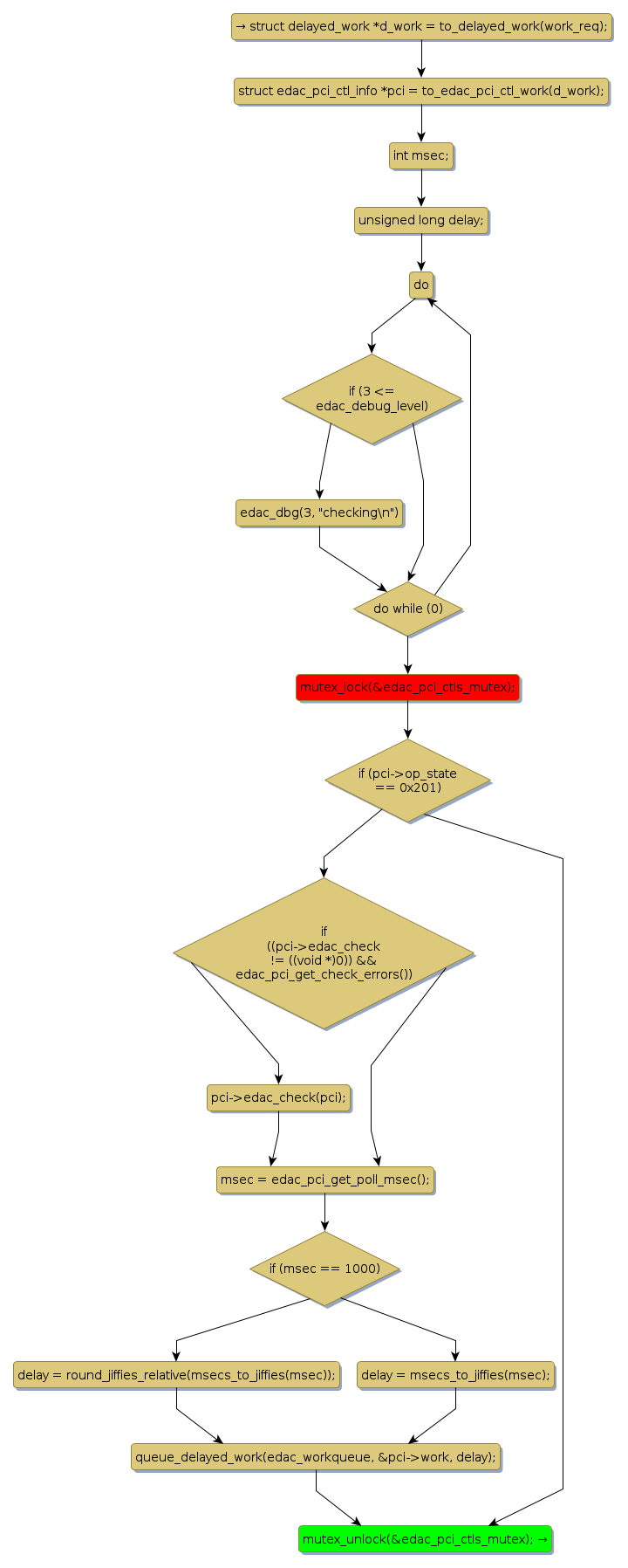
mutex lock @ [5410+33+/linux-3.19-rc1/drivers/edac/edac_pci.c]
Instance Signature: edac_pci_ctls_mutex
|
The Matching Pair Graph:
|
|
Function Name
|
Control Flow Graph (CFG)
|
Events Flow Graph (EFG)
|
Source Correspondence
|
|
edac_pci_workq_function
|
|
|
[5169+23+/linux-3.19-rc1/drivers/edac/edac_pci.c]
|